通知公告

当前位置:首页 >> 通知公告
关于开展2018年山东土地学会学术年会论文征集和评选工作的通知
作者: 发表于:2018-09-20

  C:UsersdellDesktop挂网站关于开展2018年山东土地学会学术年会论文征集和评选工作的通知  - 副本_页面_1.png

  

  

  

  

  C:UsersdellDesktop挂网站关于开展2018年山东土地学会学术年会论文征集和评选工作的通知  - 副本_页面_2.png

  

  

  

  C:UsersdellDesktop挂网站关于开展2018年山东土地学会学术年会论文征集和评选工作的通知  - 副本_页面_3.png

  

  

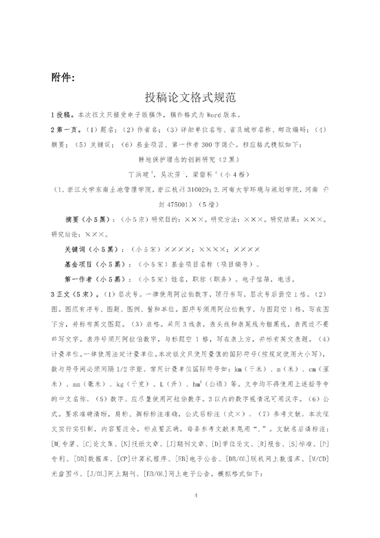
  C:UsersdellDesktop挂网站关于开展2018年山东土地学会学术年会论文征集和评选工作的通知  - 副本_页面_4.png

  

  

  C:UsersdellDesktop挂网站关于开展2018年山东土地学会学术年会论文征集和评选工作的通知  - 副本_页面_5.png